英国365上市公司
学校主页
一网通办
E上电
联系方式
首页
英国365概况
学院简介
学院领导
机构设置
师资队伍
人才培养
本科生培养
研究生培养
合作交流
科学研究
科研动态
学科建设
科研团队
学科平台
科研成果
实验中心
党建工作
党建动态
组织建设
师德师风
学习园地
英国365
学工简介
学工动态
相关文件
就业工作
就业信息
就业指导
毕业生信息
校友工作
校友动态
校友风采
校友捐赠
校友联络
办事指南
规章制度
工作流程
表格下载
学院信箱
招生就业
本科招生
研究生招生
就业工作
首页
招生就业
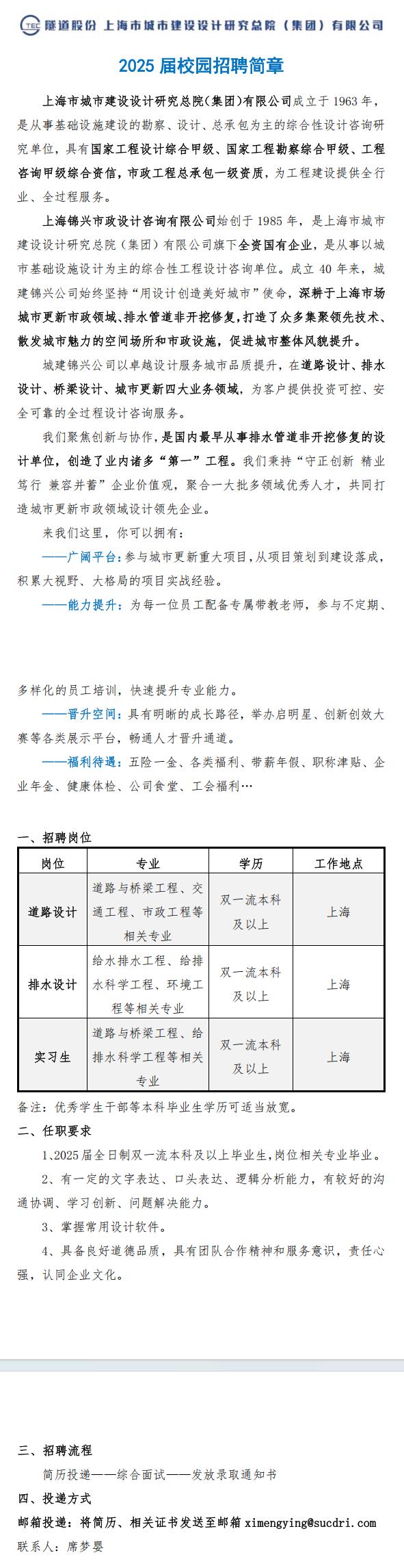
院2025届就业信息【57】——上海市城市建设设计研究总院(集团)有限公司
发布时间:2025-02-27
访问量:
10